品 牌:日置
品名型号:交流接地电阻测试仪3157-01
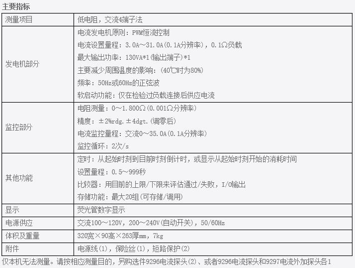
产品简介:电阻测量:0~1.800Ω,测试电流:3.0~31.0A



| 交流接地电阻测试仪3157-01 | |
| 标准认证所必须的保护接地测试仪,简单地实现符合国内外各种安全标准,法规的保护导通测试用于医疗电气 | |
| 设备以及一般电气设备的保护导通电阻测量电气工作设备、配电板设置时的接地检查医疗设备的保护接地、等电位 | |
| 接地工程的检查评估大电流流过的接触状态,可外加不随负载变动而变动的恒流反馈控制方式,确认连接被测设备 | |
| 后,电流的外加软件启动 |

| 推荐选件 |
| 9296:电流探头,鳄鱼夹型,1.5m(4.92ft)长 |
| 9297:电流外加探头,1.5m(4.92ft)长 |
| 9613:远程控制箱(单),开始/停止制御用,1.5m |
| 9614:远程控制箱(双),开始/停止制御用,1.5m |
| 9442:打印机,数值印字 |
| 9443-02:交流电源转换器,适用于9442,EU |
| 9446:连接电缆,用于9442打印机 |
| 1196:记录纸,112mm×25m,10卷/盒 |
| 9518-02:GP-IB接口 |
| 9593-02:RS-232C接口,使用9638 RS-232C电缆时,3157的信号交换功能无效 |
